La idea de revolución en la Pedagogía del Oprimido [PDF Document]

La idea de revolución en la Pedagogía del Oprimido [PDF Document]

Chela Sandoval. University of California, Santa Barbara. Verified email at chicst.ucsb.edu. Articles Cited by. Title.. C Sandoval, G Latorre. Learning Race and Ethnicity:Youth and Digital Media, 81-108, 2007. 202:. Feminismo Cyborg y Metodología de los Oprimidos” C Sandoval. Traficantes de Sueños, 2004. 169:. Siguiendo la obra de Chela Sandoval (2000), presentaré en este trabajo el estudio del modo diferencial de la conciencia de oposición a partir del examen del feminismo estadounidense del tercer mundo como movimiento social diferencial (1), el análisis de algunas de las formas teóricas que la autora chicana identifica con la percepción diferencial de la metodología de la emancipación (2.


La idea de revolución en la Pedagogía del Oprimido [PDF Document]

Pedagogia Del Oprimido PDF Aprendizaje Sicología


Resumen de La Pedagogia Del Oprimido

Resumen de La Pedagogia Del Oprimido PDF Realidad Aprendizaje


La Pedagogía Del Oprimido PDF

La Pedagogía Del Oprimido PDF


Pedagogia Del Oprimido PDF

Pedagogia Del Oprimido PDF


6.chela Sandoval, Metodología Del Oprimido, Capitulo

6.chela Sandoval, Metodología Del Oprimido, Capitulo 1 Ferederick Jameson Posmodernism Is A


Resumen Pedagogia Del Oprimido PDF Realidad

Resumen Pedagogia Del Oprimido PDF Realidad Cognición


Pedagogia del oprimido.pdf Google Drive

Pedagogia del oprimido.pdf Google Drive


Leer Pedagogía del oprimido de Paulo

Leer Pedagogía del oprimido de Paulo Freire libro completo online gratis.


Pedagogía del oprimido EcuRed

Pedagogía del oprimido EcuRed


Pedagogía Del Oprimido PDF

Pedagogía Del Oprimido PDF


Pedagogia Del Oprimido PDF

Pedagogia Del Oprimido PDF


Tópicos Sandoval (2000 ) Metodologia do

Tópicos Sandoval (2000 ) Metodologia do Oprimido SANDOVAL, Chela (2000). Methodology of the


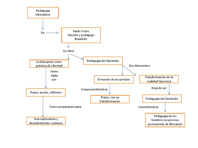
Mapa Conceptual Pedagogia Del Oprimido PDF

Mapa Conceptual Pedagogia Del Oprimido PDF PDF


Chela Sandoval PDF Feminismo Estudios de

Chela Sandoval PDF Feminismo Estudios de género


Resumen e Ideas Principales de La

Resumen e Ideas Principales de La Pedagogía Del Oprimido [PDF Document]


La Pedagogía Del Oprimido PDF Cognición

La Pedagogía Del Oprimido PDF Cognición Movimientos filosóficos


CHELA SANDOVAL METHODOLOGY OF THE OPPRESSED

CHELA SANDOVAL METHODOLOGY OF THE OPPRESSED PDF


PEDAGOGÍA DEL OPRIMIDO.pdf Cognición Sicología y

PEDAGOGÍA DEL OPRIMIDO.pdf Cognición Sicología y ciencia cognitiva


Pedagogía del Oprimido Mappa Mentale Schema

Pedagogía del Oprimido Mappa Mentale Schema


Analisis de La Pedagogía Del Oprimido

Analisis de La Pedagogía Del Oprimido PDF Verdad Pensamiento

Sandoval, Chela (2000). Methodology of the Oppressed. University of Minnesota Press. Foreword by Angela Davis. Addeddate 2021-03-09 01:43:21 Identifier methodology-of-the-oppressed-chela-sandoval. PDF download. download 1 file . SINGLE PAGE PROCESSED JP2 ZIP download. download 1 file.. Edited by Sandra Buckley Michael Hardt Brian Massumi.UNCONTAINED BY THE DISCIPLINES, INSUBORDINATE PRACTICES OF RESISTANCE.Inventing, excessively, in the between.

Related Posts